搜索
首页
关于我们
公司简介
团队简介
资质证书
项目公示
公司动态
项目业绩
安全评价
隐患排查
安全咨询
设施设计
报告审核
联系我们
首页
关于我们
公司简介
团队简介
资质证书
项目公示
公司动态
项目业绩
安全评价
隐患排查
安全咨询
设施设计
报告审核
联系我们
首页
>
安全科普
首页栏目
安全动态
政策法规
安全科普
安全科普
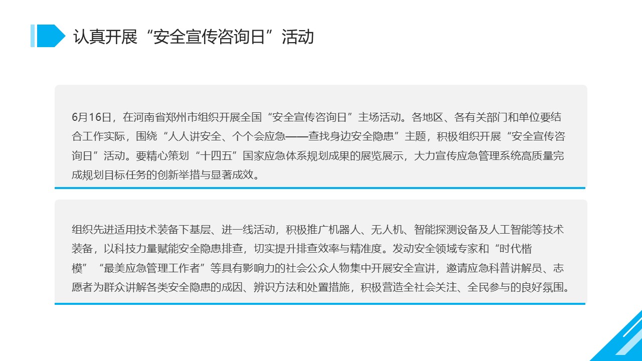
2025年-人人讲安全、个个会应急——查找身边安全隐患
2025-06-07
上一篇:没有了
下一篇:采矿证办理全流程
© 2026 中皓安环科技有限公司云南分公司 All Rights Reserved. 备案号:
滇ICP备2025061484号
腾云建站仅向商家提供技术服务
首页
电话
留言
回到顶部
电话
0871-63176249
QQ
410809490
微信
返回顶部